Describimos una fuente transistorizada simple con protección contra cortocircuito o sobre corriente en su salida. Se trata de una configuración ideal para una fuente de banco de hasta 1 A, con un instrumento indicador de tensión de salida implementado exactamente como en las dos fuentes anteriores.
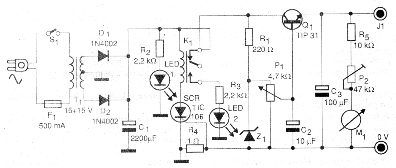
En este circuito, el resistor entre la compuerta y el cátodo del SCR determina la corriente de corte de la alimentación, o sea, la corriente que va a provocar el desarme de la fuente. Esta resistencia se calcula dividiendo la tensión entre emisor y base del transistor para conducir, que es de 1,0 para el TIC106, por la corriente deseada para el desarme, en el caso 1,0 A.
Así, tenemos un resistor de 1,0 ohms para esa función. Se puede utilizar el valor ligeramente inferior para obtener una corriente de poco más de 1 A, ya que hasta 1 A la fuente funciona normalmente.
En la figura 1 tenemos el diagrama completo de la fuente.
Su montaje se puede realizar sobre la base de una pequeña placa de circuito impreso, como se muestra en la figura 2.
El transistor Q1 debe estar dotado de un buen radiador de calor. En el montaje, observe las polaridades de los diodos y capacitores electrolíticos, además de las posiciones de los transistores. El transformador puede tener secundario menor, pero la corriente máxima de la fuente será la de ese elemento. En este caso, debe recalcularse el valor del resistor de protección para desarmar el circuito con una corriente menor.
La placa está diseñada para usar un relé de 12 V con zócalo DIL. Si se utiliza otro tipo de relé, se debe cambiar la tarjeta. La fuente se puede instalar en una caja plástica y para la salida utilizados los bornes con diferentes colores. Si se utiliza un instrumento indicador para la tensión de salida, debe calibrarse como en el proyecto anterior (ART1914S).
Cuando haya corto o sobrecarga de la fuente, desencadenará (apagando la salida) y el LED rojo se encender. Para rearmar la fuente basta quitar la causa del problema (carga) y luego apagarla por instante, ligándola enseguida.
Lista de material
Q1 - TIP31 / A / B o C - Transistores NPN de potencia
SCR - TIC106 - SCR para cualquier tensión
D1, D2, D3 - 1N4002 - diodos rectificadores
Z1 - 12V6 x 1 W - diodo zener
LED1 - LED verde común (indicador de funcionamiento)
LED2 - LED rojo común (indicador de corto)
C1 - 2 200 uF x 25 V - capacitor electrolítico
C2 - 10 uF x 16 V - capacitor electrolítico
C3 - 100 uF x 16 V - capacitor electrolítico
R1 - 220 ohms x 1 - resistor - rojo, rojo, marrón
R2, R3 - 2,2 k ohms x 1/8 W - resistor - rojo, rojo, rojo
R4 - 1 ohms x 2 W - resistor - marrón, negro, plateado
R5 - 10 k ohms x 1/8 W - resistor - marrón, negro, naranja
P1 - 4,7 k ohms o 10 k ohms - potenciómetro lin o log
P2 - 47 k ohms - trimpot
J1, J2 - Bornes rojo y negro
T1 - Transformador con primario según la red local y secundaria de 15 + 15 V con 1 a 2 A (ver texto)
K1 - Relé de 12 V x 50 a 200 mA - 2 contactos reversibles
M1 - Instrumento de bobina móvil de 200 uA hasta 1 mA
F1 - 500 mA - fusible
S1 - Interruptor simple
Varios:
Placa de circuito impreso o puente de terminales, cable de alimentación, soporte para el fusible, radiador de calor para el transistor, caja para montaje, hilos, soldadura, etc.





