Las fuentes de alimentación son indispensables en el taller de trabajo del profesional de la electrónica. La fuente básica que describimos utiliza solamente los transistores y tiene la configuración básica de un regulador de la serie. Fácil de montar, utiliza componentes comunes.
Esta fuente de alimentación transistorizada, por su configuración no sólo tiene utilidad en la taller del electrónico, sino que también sirve como trabajo práctico para aquellos que están estudiando los reguladores de tipo de serie.
El circuito puede proporcionar una corriente máxima de 1 A determinada por el transformador utilizado, pero se puede lograr incluso un poco más con un transformador más grande.
La fuente no está protegida y el indicador de la tensión del instrumento en la salida es opcional, ya que podemos utilizar en la configuración de un multímetro común.
Montaje
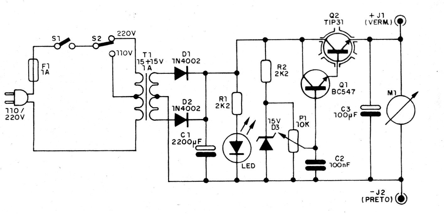
En la figura 1 tenemos el diagrama completo de la fuente.
A medida que se trata de un montaje sencillo, considerado didáctico, podemos hacer uso de un puente terminal, con la disposición de los componentes mostrados en la figura 2.
El transistor de potencia debe estar dotado de un buen radiador térmico. En nuestra versión usamos un transformador con dos tensiones de entrada, pero esto es opcional. En el montaje, observe las posiciones de los transistores y la polaridad de los diodos y capacitores electrolíticos.
Las resistores son 1/8 W con cualquier tolerancia y electrolítico con tensiones según lo indicado en la lista de materiales. Para probar, simplemente enchufe y conecte el multímetro en una escala de DC en la salida. Configuración del potenciómetro para comprobar si la tensión varía correctamente en toda la pista.
Para usar, nunca cambie la tensión con la carga conectada.
Lista de Material
Q1 – BC548 – transistor NPN de uso general
Q2 – TIP32 - transistor NPN de potencia
D1, D2 – 1N4002 – diodos de uso general
LED – LED rojo común
Z1 – 15 V x 1 W – Diodo Zener
M1 – Voltímetro 0 - 15 V - opcional
P1 – 10 k ohms – potenciómetro
R1, R2 – 2k2 ohms – resistores – rojo, rojo, rojo
C1 – 2 200 uF x 25 V – electrolítico
C2 – 100 uF x 25 V – electrolítico
S1 – Disyuntor simple
F1 – 1 A - Fusible
S1 – Disyuntor simple
S2 – Llave de tensión – opcional
T1 – Transformador 15 + 15 V con 1 A – ver texto
Varios:
Puente de terminales, disipador para el transistor, cable de fuerza, soporte para fusible, hilos, soldadura, etc.





