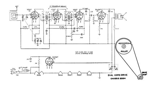
Este receptor simple de 5 válvulas de 1950 tenía antena de cuadro y FI de 455 kHz. Observe en el diagrama la indicación de cómo conectar la polea de la esfera y la variable.

Este receptor simple de 5 válvulas de 1950 tenía antena de cuadro y FI de 455 kHz. Observe en el diagrama la indicación de cómo conectar la polea de la esfera y la variable.
