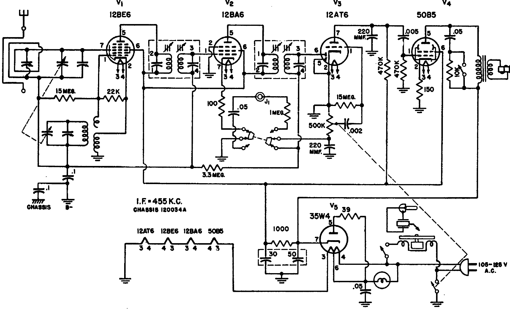
Este receptor, con configuración tradicional en la época, tenía 5 válvulas con los filamentos conectados en serie. La antena era de marco con opción para antena externa. El receptor captaba el rango de ondas medias y tenía entrada para tocadiscos.
Este circuito puede generar señales de 100 kHz a 1 MHz dependiendo de la bobina L1. Para el rango...
Una lámpara neón polarizada cerca del punto de disparo se convierte en un sensible detector de...
Fenómenos paranormales, aura y otros, pueden ser estudiados con la ayuda de la máquina Kirlian. Se...