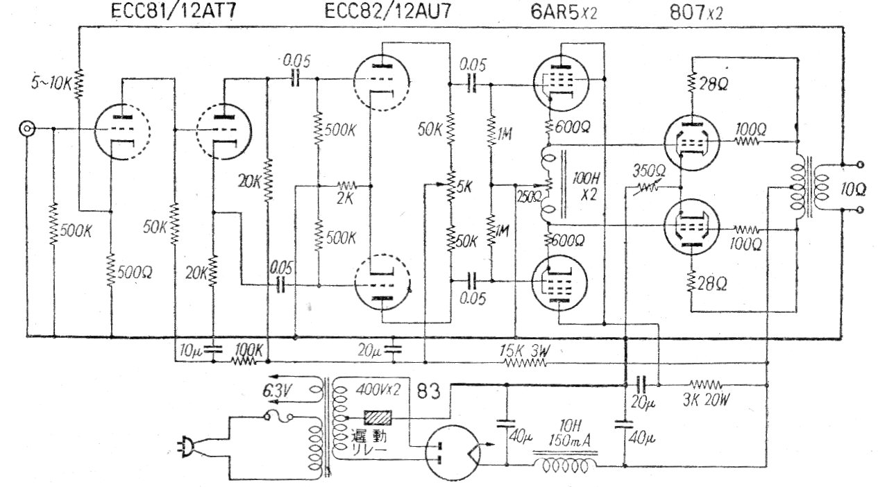
Este amplificador de más de 60 W fue encontrado en una documentación japonesa de 1955. El circuito utiliza las válvulas de transmisión 807 en push-pull clase B con excelente rendimiento y calidad de sonido. Se incluye la fuente de alimentación.
Este acoplador permite el disparo de una puerta o flip-flop TTL a partir de un SCR. La resistencia R...
Este circuito cambia la salida en 1 V para cada dB que la tensión de entrada cambia. Así, la tasa...
Este circuito se ha encontrado en una Popular Electronics de septiembre de 1992 La revista ya no...