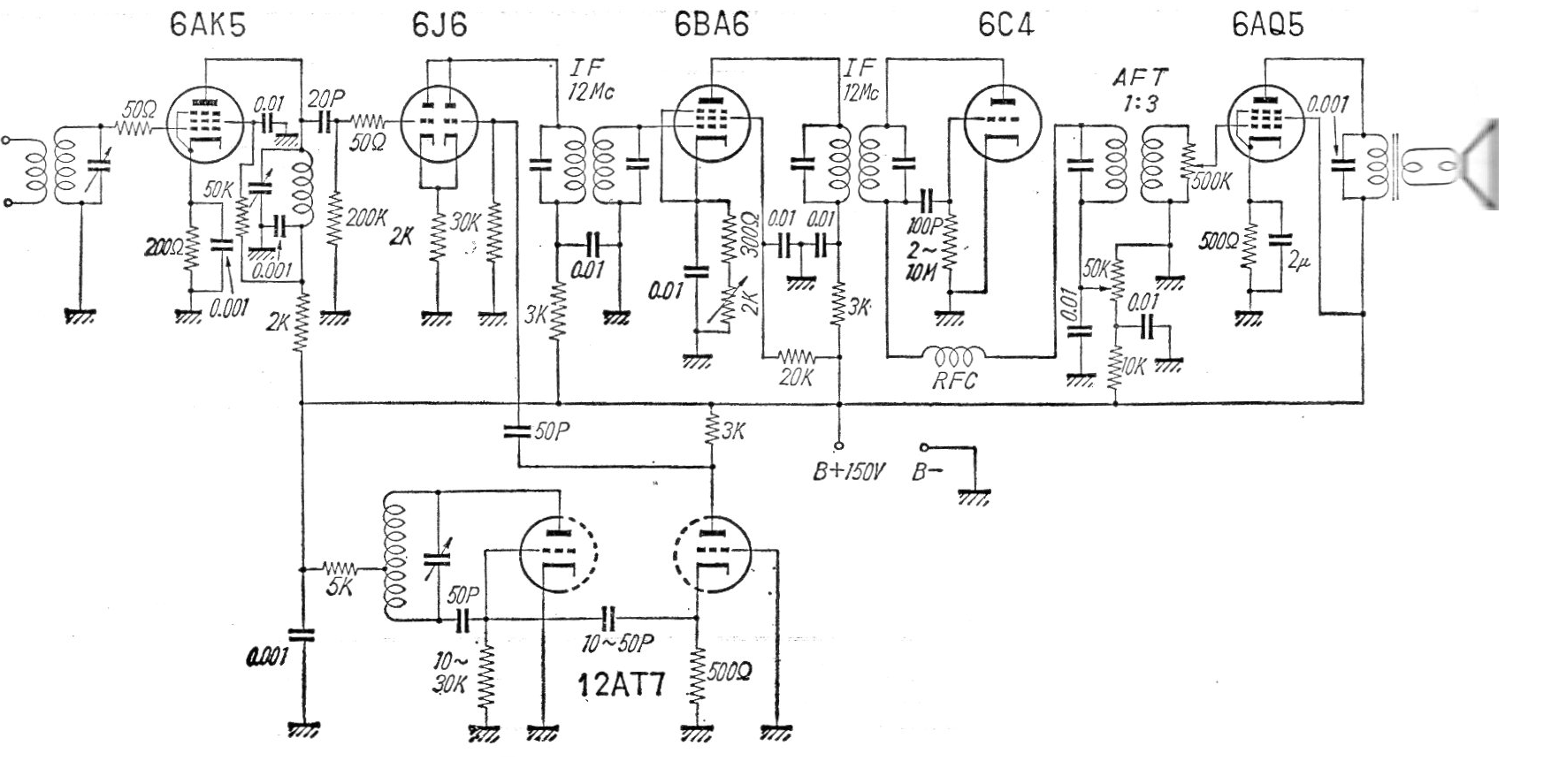
Este receptor super-heterodino para el rango de los 50 MHz se obtuvo en una documentación japonesa de los años 60. El circuito no incluye la fuente de alimentación ni los detalles de las bobinas. Observe la frecuencia utilizada en el FI.
Samuel Morse fue el inventor del telégrafo, que es un sistema eléctrico de comunicaciones, capaz de...
El circuito mostrado en la figura 1 es una solución rápida para conrolar una carga externa a...
El circuito mostrado en la figura 1 es una solución poco común para un bargraph que acciona un relé...