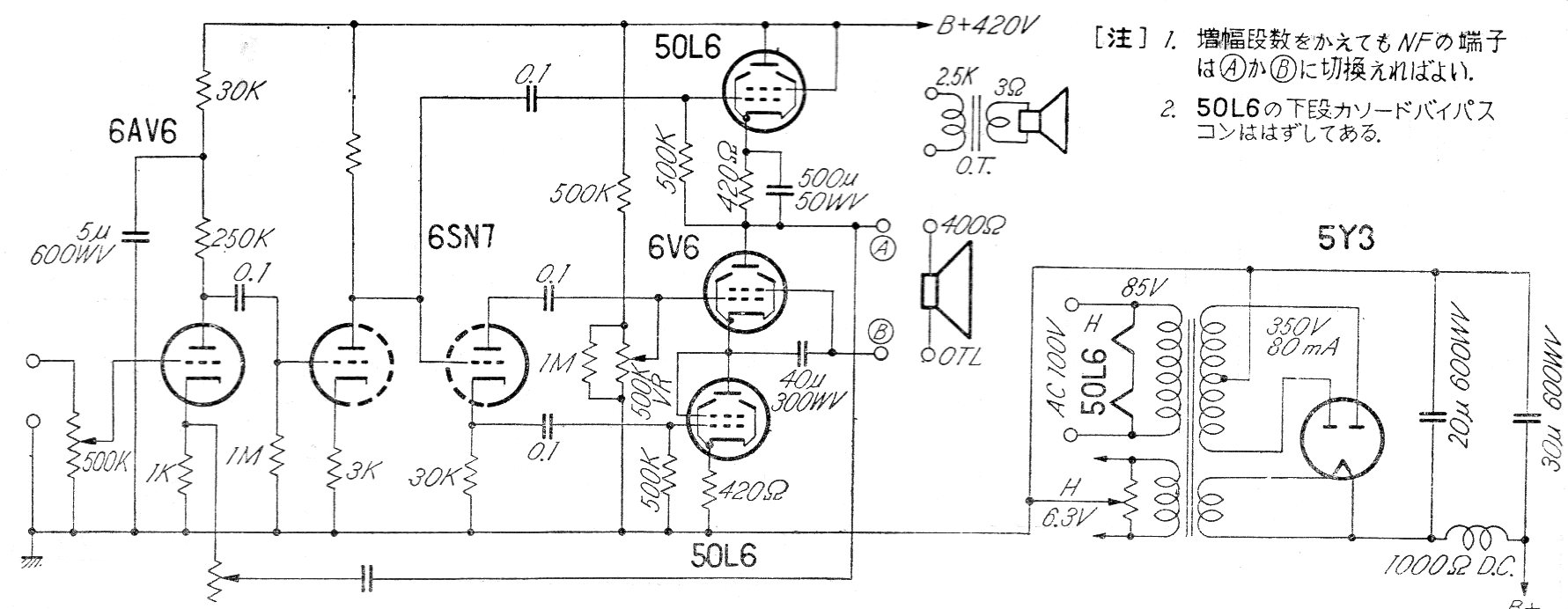
La salida de este amplificador es de baja impedancia (400 ohms) eliminando en algunos la necesidad de utilizar el transformador de salida, si el altavoz es de tipo especial para esta impedancia. La potencia está alrededor de 1 W y el circuito incluye la fuente de alimentación.




