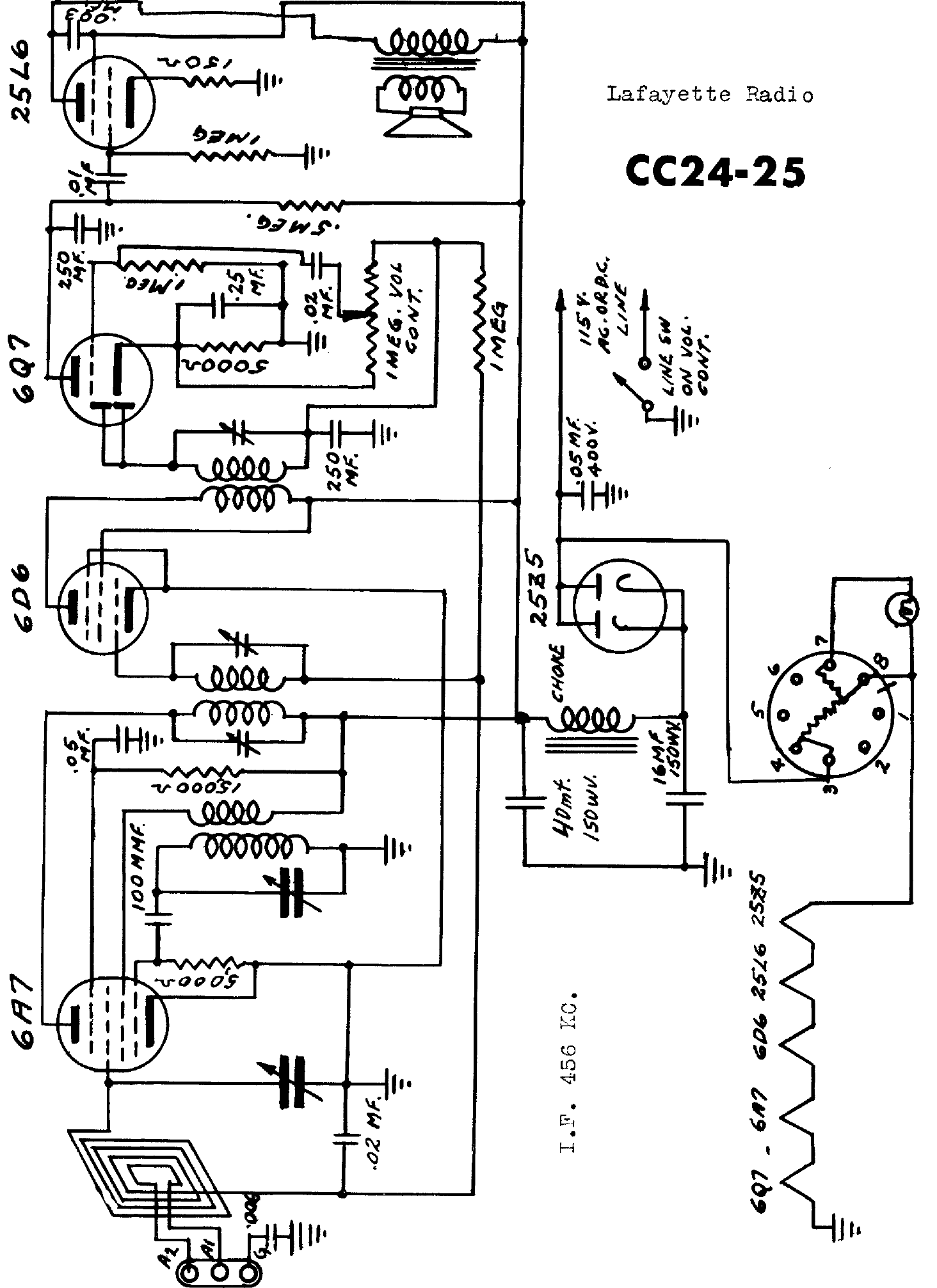
Hemos obtenido este diagrama en un manual de circuitos de 1940. El receptor de 5 válvulas utiliza una antena de cuatro y tiene la alimentación directa, con los filamentos conectados en serie, sin la necesidad de un transformador.
Este circuito se puede ajustar para disparar y producir un sonido cuando la luz en el LDR se corta...
Generar un ruido blanco para usos en diversas finalidades aprovechando el ruido de la unión base /...
El Nervo-prueba es un juego electrónico tradicional. El jugador debe pasar una argolla de metal...