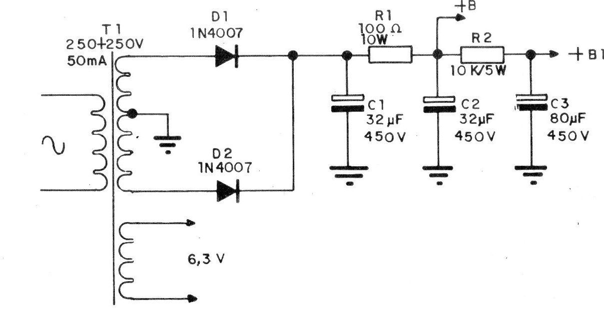
Esta es la fuente de alimentación indicada para el amplificador V755S. El componente crítico es el transformador. Los condensadores electrolíticos tampoco son muy comunes actualmente, ya que son tipos de alta tensión. Los resistores son de hilo.
El circuito mostrado en la figura activa una pequeña lámpara indicadora que parpadeará cuando la...
El circuito presentado tiene como objetivo controlar una carga de potencia de corriente continua...
Generar un ruido blanco para usos en diversas finalidades aprovechando el ruido de la unión base /...