Si las pilas de una radio, grabadora o amplificador de pequeña potencia se gastan rápidamente, el problema puede estar en el paso de salida de audio.
Tenemos dos tipos de circuitos típicos de salida de audio comúnmente encontrados en los aparatos transistorizados. El primer circuito se muestra en la figura 1 y utiliza transformadores miniatura, que se encuentran en radios de dos o cuatro pilas.

En la figura 2 tenemos la apariencia real de los componentes montados en una placa de circuito impreso, que corresponden a este circuito.

Intercalando el multímetro entre la fuente de alimentación (pilas) y el circuito, como muestra la figura 3, podemos medir fácilmente su consumo.

Para un radón de 2 pilas este consumo, sin volumen en la radio, debe ser inferior a 10 mA y para una radio de 4 pilas debe ser inferior a 20 mA. Abriendo el volumen el consumo debe ser de 3 a 4 veces mayor.
Si el consumo sin sonido (mínimo volumen) es muy alto, en una etapa de este tipo, el problema puede deberse al desequilibrio en los transistores de salida, que deben estar "casados".
Los transistores casados o pares casados son transistores seleccionados en la fábrica para presentar las mismas características (incluso ganancia). De este modo, en una etapa de salida se obtiene el mejor rendimiento sin distorsión.
Con el tiempo de uso, un par casado puede dejar de presentar las. las mismas características y el resultado es un consumo exagerado de corriente por el radito, ya que la etapa de salida de audio es responsable de la mayor parte del gasto de energía.
En los radios que tienen etapas de este tipo, un pequeño "arreglo puede" ayudar a reducir el consumo. Este arreglo consiste en la alteración de los resistores indicados en la figura 4, que deben tener sus valores modificados hasta el punto en que se obtiene el menor consumo sin distorsión de la señal de salida.

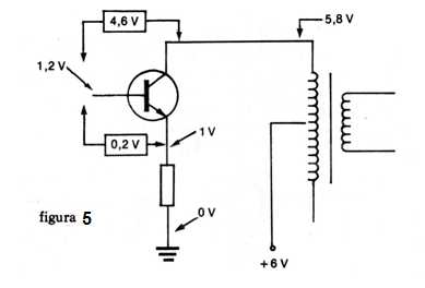
Si, por casualidad, la radio manifiesta una fuerte distorsión con este problema, entonces debemos sospechar que los transistores de salida (uno de ellos) no son buenos. La prueba se realiza con la medida de tensión en sus terminales.
En la figura 5 tenemos los valores de las tensiones que se deben encontrar típicamente en los terminales de los transistores de germanio.

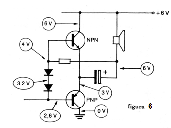
El otro tipo de etapa de salida que encontramos es la mostrada en la figura 6, en la que se utilizan transistores complementarios, sin la necesidad de transformadores de salida y controlador.

El resistor entre bases normalmente puede ser responsable del exceso de consumo cuando las características de los transistores usados no se casan.
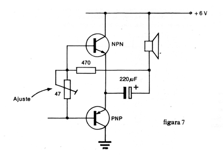
La sustitución de este resistor por un trimpot y luego por un fijo de valor ajustado lleva a la reducción del consumo sin perjuicio de la calidad de sonido.
En la figura 7 tenemos el procedimiento para este caso, en el que un trimpot se utiliza en la determinación del valor de la resistencia que permite menor consumo sin distorsión.

En la figura 8 tenemos otro resistor que polariza el transistor conductor y que puede tener su valor alterado sensiblemente para obtener el menor consumo de corriente sin distorsión.




