Los diodos zener son componentes destinados a la regulación de tensión, manteniendo entre sus terminales una tensión fija.

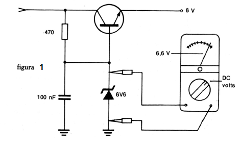
    En un circuito en el que existe un regulador con zener debemos encontrar entre sus terminales, cuando medidos con el voltímetro, la tensión zener, como muestra la figura 1.

 


 

 

 

    Si todos los demás componentes del circuito son buenos y la tensión en el zener es diferente del valor indicado, entonces este componente se encuentra en mal estado.

    Para identificar un diodo zener se puede utilizar el circuito de la figura 2.

 


 

 

 

    Elevando la tensión de la fuente, llegará un momento en que la aguja del multímetro en la escala de tensiones estaciona. Incluso aumentando más y más la tensión, el valor indicado no se altera sensiblemente. Este valor es el de la tensión zener.

    Atención: no sobrepase más del 50% de la tensión en la que ocurre el estacionamiento de la aguja, para no sobrecargar el circuito.