En grabadores, pequeños amplificadores de bajo costo e incluso en algunos tipos de radio, junto al control de volumen encontramos el control de tonalidad, que consiste en un segundo potenciómetro con un capacitor el cual es conectado de la forma mostrada en la figura 1.

En este circuito, la variación de la resistencia del potenciómetro coloca en el circuito el capacitor que permite el paso de parte de las señales de las frecuencias más altas, o sea, los agudos. Este circuito actúa sobre los agudos retirándolos de modo que, al final, el sonido se vuelve más grave.
En la posición de máxima resistencia el sonido es normal, y en la posición de menor resistencia el sonido tiende a ser más grave.
El análisis de este circuito, si no hay actuación, se resume simplemente en la prueba del potenciómetro y en la verificación del capacitor, que puede estar abierto.
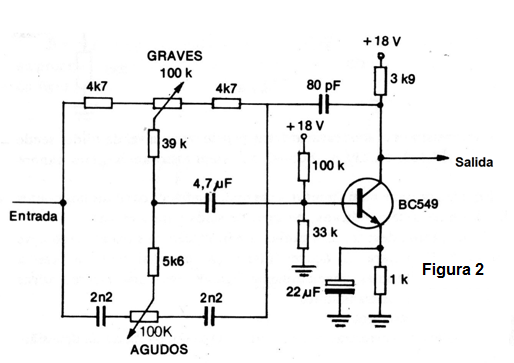
Un control de tonalidad más sofisticado, con actuación sobre los graves y agudos, se muestra en la figura 2.

En este circuito activo, tenemos tanto el refuerzo como la atenuación de graves y agudos hechos por potenciómetros independientes.
Si uno de los controles no actúa, debemos verificar los potenciómetros correspondientes y también los capacitores. Sin embargo, si los dos controles no actúan, debemos verificar la entrada común y también el transistor amplificador.
Este artículo forma parte de un libro que el lector puede bajar gratuitamente en este sitio (El Básico de la Reparación). En esta sección los artículos se separan por tipos de defectos.
Los defectos abordados se refieren a los circuitos transistorizados de radios, amplificadores más comunes, habiendo pequeñas variaciones de modelos para modelos. En el principio de funcionamiento, sin embargo, todos los circuitos son similares cuando se analizan.



