Si el 555 común ya reúne características que lo hacen el más popular de todos los integrados, imagine el 555 en una versión CMOS de elevadísima impedancia de entrada y que puede alcanzar intervalos de temporización mucho mayores. Esto ya es una realidad, y en este artículo enfocamos esta interesante versión CMOS del 555.
La versión CMOS del integrado 555
Si el 555 común ya es el más popular de los circuitos integrados, siendo utilizado en una infinidad de aplicaciones en que se desea producción de señales de bajas y medias frecuencias o temporización, imagine lo que no se puede hacer con una versión "incrementada" del nuevo circuito en una configuración CMOS de frecuencia más alta, menor consumo y entradas de elevadísima impedancia?
En este artículo abordamos las características de esta versión CMOS, basadas en informaciones obtenidas para el tipo TL555 de Texas lnstruments.
A pesar del CMOS 555 ser popular en diversos países, apareciendo con denominaciones como TLC555 o 7555, en Brasil se trata aún de componente difícil de obtenerse (El artículo es de 1985. Hoy es común.)
Nadie puede negar la versatilidad y la utilidad del 555. Folie las revistas especializadas de los últimos 5 años y vea cuántos proyectos hacen uso de este componente, cuando no se apoyan totalmente en sus propiedades.
Pero, aun siendo extremadamente versátil, el 555 todavía no puede ser considerado el integrado ideal para la función que ejerce. Algunas limitaciones encontradas en el 555 bipolar llevaron al desarrollo de una nueva versión los CMOS, con las mismas características tradicionales del 555 común, sumadas a algunas otras que llevan a una variedad increíble de aplicaciones.
El 555 en su versión CMOS es intercambiable con el 555 bipolar, pero existen aplicaciones en las que sólo el 555 CMOS puede ser utilizado por sus características insustituibles.
¿Qué tiene el 555 CMOS mejor?
El 555 CMOS encontrado con la designación de TL0555 (Texas) o aún 7555 tiene la misma configuración interna del 555 común, como muestra la figura 1.
Lo que tenemos son dos comparadores de tensión que disparan típicamente con 1/3 y 2/3 de la tensión de alimentación, pudiendo estos valores ser alterados por la conexión de componentes externos, y por el uso del terminal externo de control.
Los dos comparadores se secan y reajustan un flip-flop que puede excitar una etapa de potencia de salida y también un transistor CMOS de control de descarga. Si comparamos las características y no el funcionamiento de los dos tipos de CMOS es que podemos evaluar mejor sus diferencias.
La primera diferencia se refiere a la corriente de consumo de los dos tipos, principalmente en el momento de la conmutación. Lo que ocurre es que la corriente que un 555 consume en el momento de la conmutación es muy elevada, llegando cerca de 400 mA, mientras que el TLC 555 CMOS consume en este instante apenas 10mA. (figura 2)
En aplicaciones que utilizan pilas o baterías, esta alta corriente de conmutación puede generar fallos de funcionamiento que no ocurren con la versión CMOS.
La segunda diferencia está en la frecuencia máxima de operación. Mientras que el 555 común alcanza típicamente apenas 500 kHz, la versión CMOS llega típicamente a los 2 MHz en la configuración astable En tercer lugar tenemos la alta impedancia de entrada que alcanza 1012 ohms o 12 000 000 000 000 ohms típicamente.
Esto significa que podemos excitar esta versión del 555 con corrientes extremadamente bajas. ¡Daremos ejemplo de un interruptor de toque de extrema sensibilidad, que no necesita ningún componente adicional para el disparo!
Y claro que, siendo CMOS y teniendo una alta impedancia de entrada, el componente está sujeto a daños por descargas electrostáticas. La versión TLC 555 de Texas está protegida internamente contra descargas de tensión hasta más de 2000 voltios, más en la práctica se recomienda cuidado en el uso en que ocurra la exposición a altas tensiones estáticas.
Finalmente, tenemos el rango de tensiones de alimentación que va de 2 a 18 V, con un consumo de corriente extremadamente bajo, lo que significa una pequeña potencia absorbida.
Típicamente la versión TL0555 de Texas requiere sólo 1 mW de potencia para una alimentación de 5 V. Las demás características son muy próximas o igual a la versión bipolar, conforme podemos ver por la tabla comparativa dada a continuación:
En la figura 3 tenemos la disposición de los terminales del TLC555 observándose que es equivalente en las conexiones al 555 común.

Las características absolutas para la versión CMOS TLC555 son:
Corriente máxima suministrada por la salida. 10 mA (típico)
Corriente máxima drenada por la salida .100 mA (tip)
Rango de tensión de alimentación. . . . . . 2 a 18 V
Rango de tensiones de entrada. . . . . . De 0,3 a 18 V
Disipación total continua (a 25 ° C). . . . . 800 mW
Corriente de disparo (Vdd 5V) \. . . . . . . . . .10 pA
Frecuencia máxima asimilable (RA = 470 R, RB = 200 R, C = 200 pF). . . . . 2,1MHz
Tiempo de ascenso y tiempo de descenso (Vdd = 5 V, RL = 10 M, CL = 10 pF). . . 10 ns
APLICACIONES
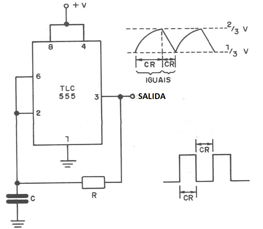
1. Configuración astable
En la configuración astable tradicional la frecuencia depende de RA, RB y C según la fórmula dada al lado del diagrama. En la versión CMOS las resistencias admite valores mucho más altos que en la versión bipolar.
Los resistores para este circuito pueden tener valores tan altos como 100 M sin problemas, lo que facilita el uso de capacitores con valores mucho menores. (figura 4)
En este circuito el capacitor C se carga vía Ra y Rb con una curva dada por la constante de tiempo C (Ra + Rb) hasta el momento en que la tensión en el capacitor alcanza 2/3 de la tensión de alimentación.
En este momento ocurre el disparo del primer comparador haciendo que la salida conmute al nivel LO. Con ello, comienza también a haber la descarga del capacitor vía Rb hasta que se alcanza en el pin 7 una tensión que corresponda a 1/3 de la tensión de alimentación, cuando entonces entra en acción el segundo comparador.
En este instante la salida conmuta nuevamente al nivel HI y el ciclo se reinicia. Para obtener un tiempo de descenso muy corto y así obtener una forma de onda de sierra de sierra podemos reducir Rb a cero.
Con eso, el tiempo de descenso puede caer a algunos microsegundos.
2. Astable simétrico
En el circuito mostrado en la figura 5 la carga y la descarga del capacitor ocurre por el mismo trayecto, lo que garantiza una salida simétrica.
La resistencia R debe ser mayor que 10 k para no cargar la salida.
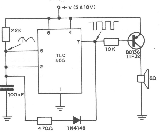
3. Oscilador de audio
El circuito de la figura 6 produce un tono de aproximadamente 500 Hz dado por el capacitor C de 100 nF.
La salida tiene su potencia elevada con la ayuda de un paso transistorizado.
La alimentación se realiza con tensiones entre 5 y 18 V.
Como podemos ver por la forma de onda producida, el período en que la salida se mantiene en el nivel LO es mucho menor que cuando se encuentra en el nivel HI.
En el nivel LO el transistor conduce y la corriente en el altavoz es mayor.
4. Oscilador con relación marca-espacio variable
Con la configuración mostrada en la figura 7 la relación marca-espacio del oscilador puede ser variada en la proporción de 20 a 1.
Tenemos entonces una banda que se extiende de 1 a 20 hasta 20 para 1 de relaciones entre los tiempos en que la salida se encuentra en el nivel HI y el tiempo en el nivel LO.
La frecuencia producida depende tanto del valor del capacitor como ligeramente del punto de ajuste de la relación marca-espacio.
5. Sirena
Dos TL0555 forman esta sirena que produce un sonido de alto volumen modulado, gracias al empleo de una etapa de potencia transistorizada. (figura 8)
El primer TLC555 genera una señal diente de sierra de aproximadamente 1 segundo de período que sirve para modular el tono producido por el segundo TLC555, que funciona como estable excitando la etapa de potencia.
Podemos cambiar la velocidad de las variaciones modificando el capacitor de 10 uF del mismo modo que podemos modificar la tonalidad cambiando el capacitor de 47nF.
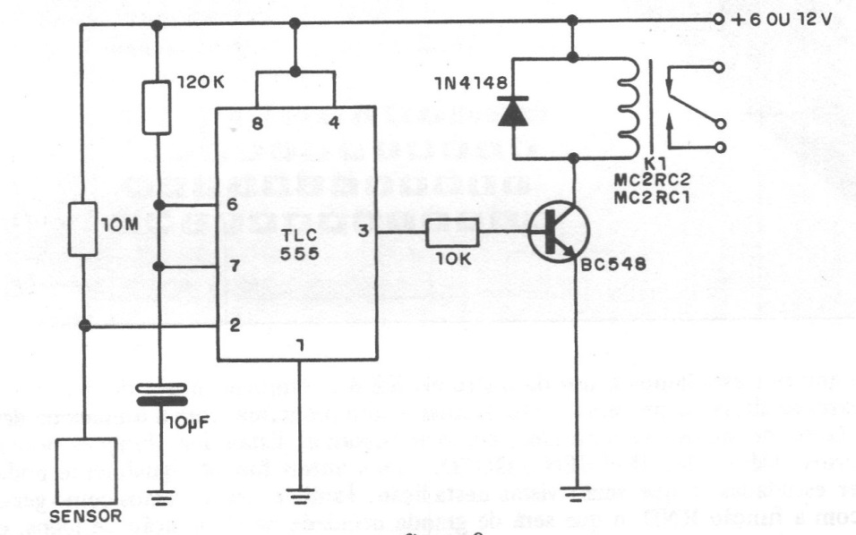
6. Interruptor de timbre
Finalmente, tenemos en la figura 9 un simple y sensible interruptor de toque que tanto puede ser usado para encender un LED como disparar un relé.
El TLC555 funciona como monoestable de modo que el tiempo de accionamiento de la carga es independiente de la duración del timbre.
Para los valores dados tenemos una temporización del orden de 5 segundos.
El transistor provee la necesaria excitación de los relés para no sobrecargar el circuito.
Para el caso de una carga de menor corriente como un oscilador de audio o un LED, el transistor se vuelve innecesario y tenemos una configuración extremadamente simple.
El tiempo de temporización es dado por la fórmula:
T = 1,1 x R x C
El disparo se realiza con la caída de tensión en el pasador 2 al nivel O. Se recomienda el uso de buena conexión a tierra en el punto indicado para una mayor eficiencia del circuito.
Hay una versión similar de este artículo en ART699S en el sitio. Esta versión es de 1985.












